设为首页
加入收藏
首页
机构设置
教学运行
学籍管理
实习实践
项目建设
质量工程
相关文件
获奖及立项
专题网站
首页
机构设置
教学运行
学籍管理
实习实践
项目建设
质量工程
相关文件
获奖及立项
专题网站
通知公告
教务动态
信息公开
教学校历
教学三大表
人才培养方案
文件制度
下载专区
质量工程
相关文件
获奖及立项
获奖及立项
当前位置:
首页
->
质量工程
->
获奖及立项
->
正文
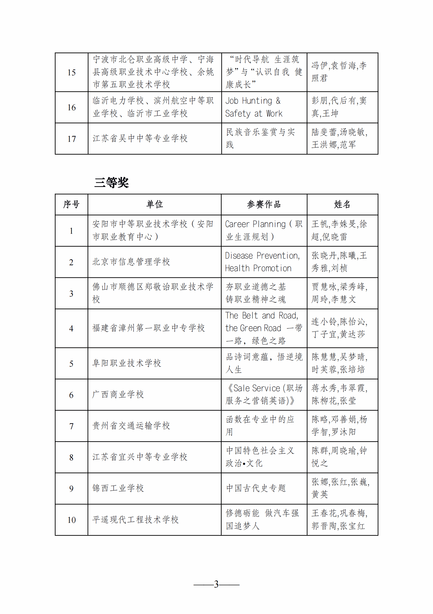
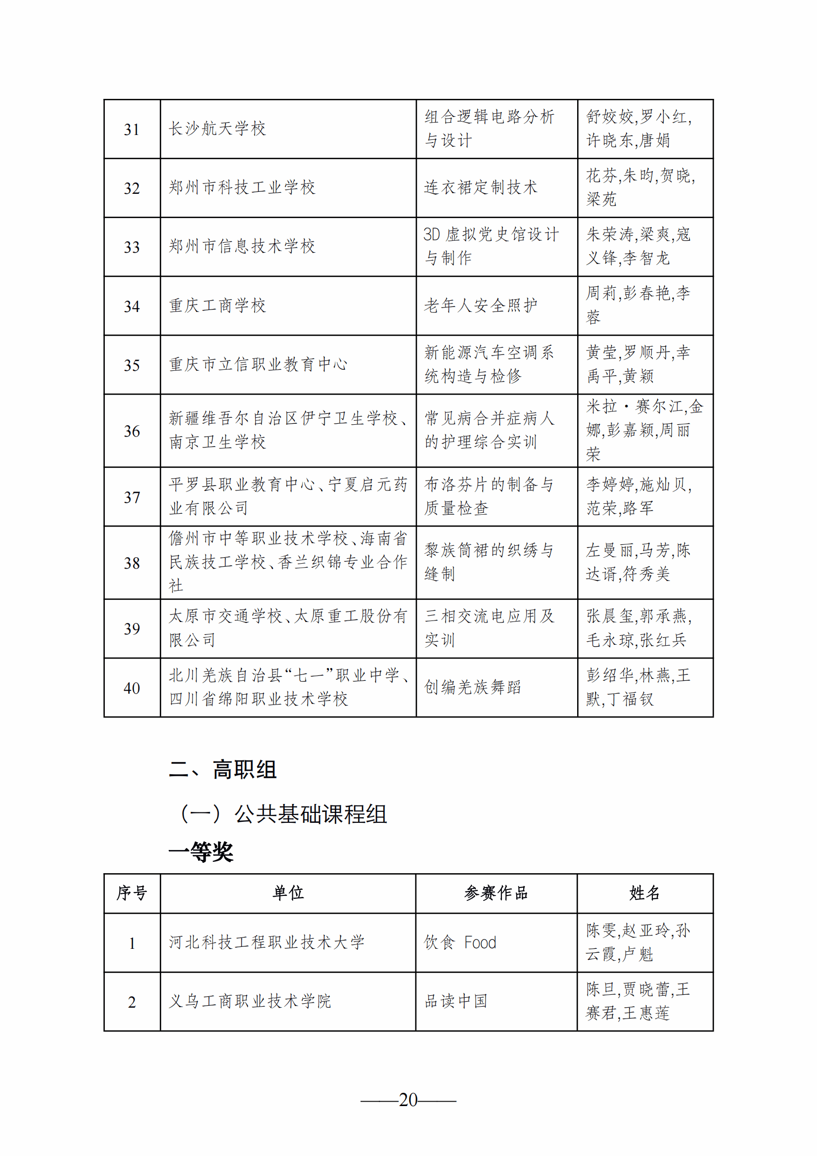
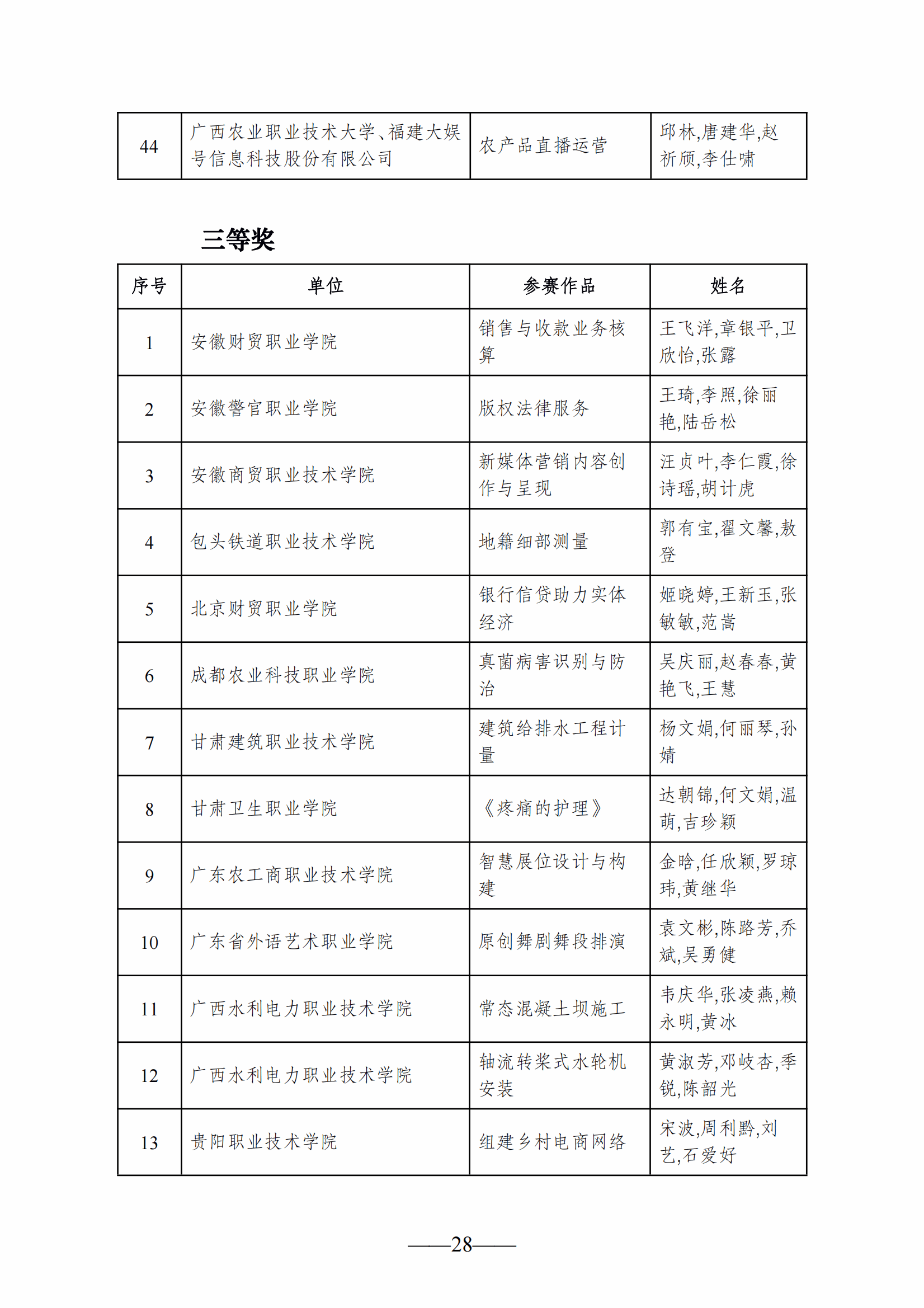
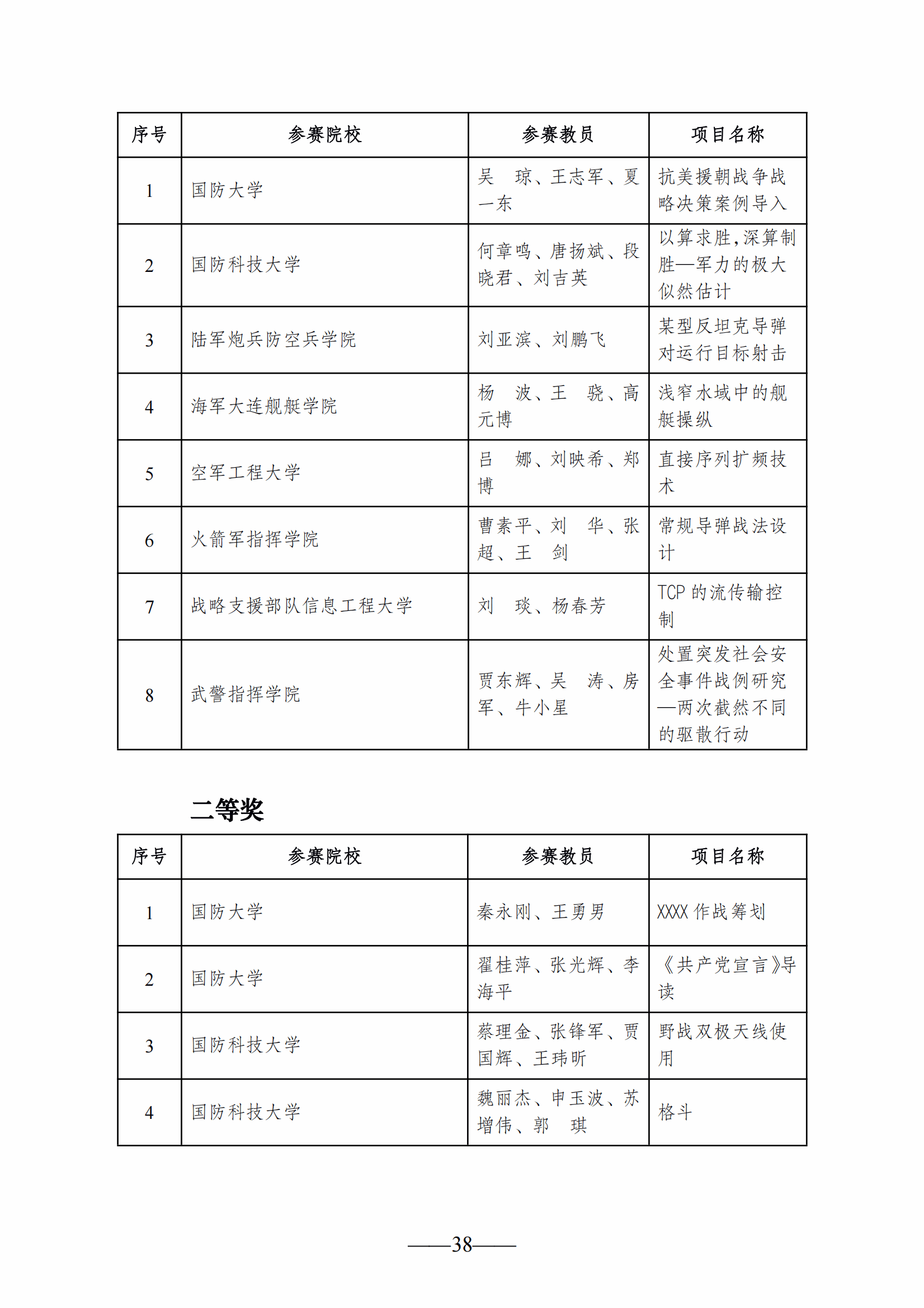
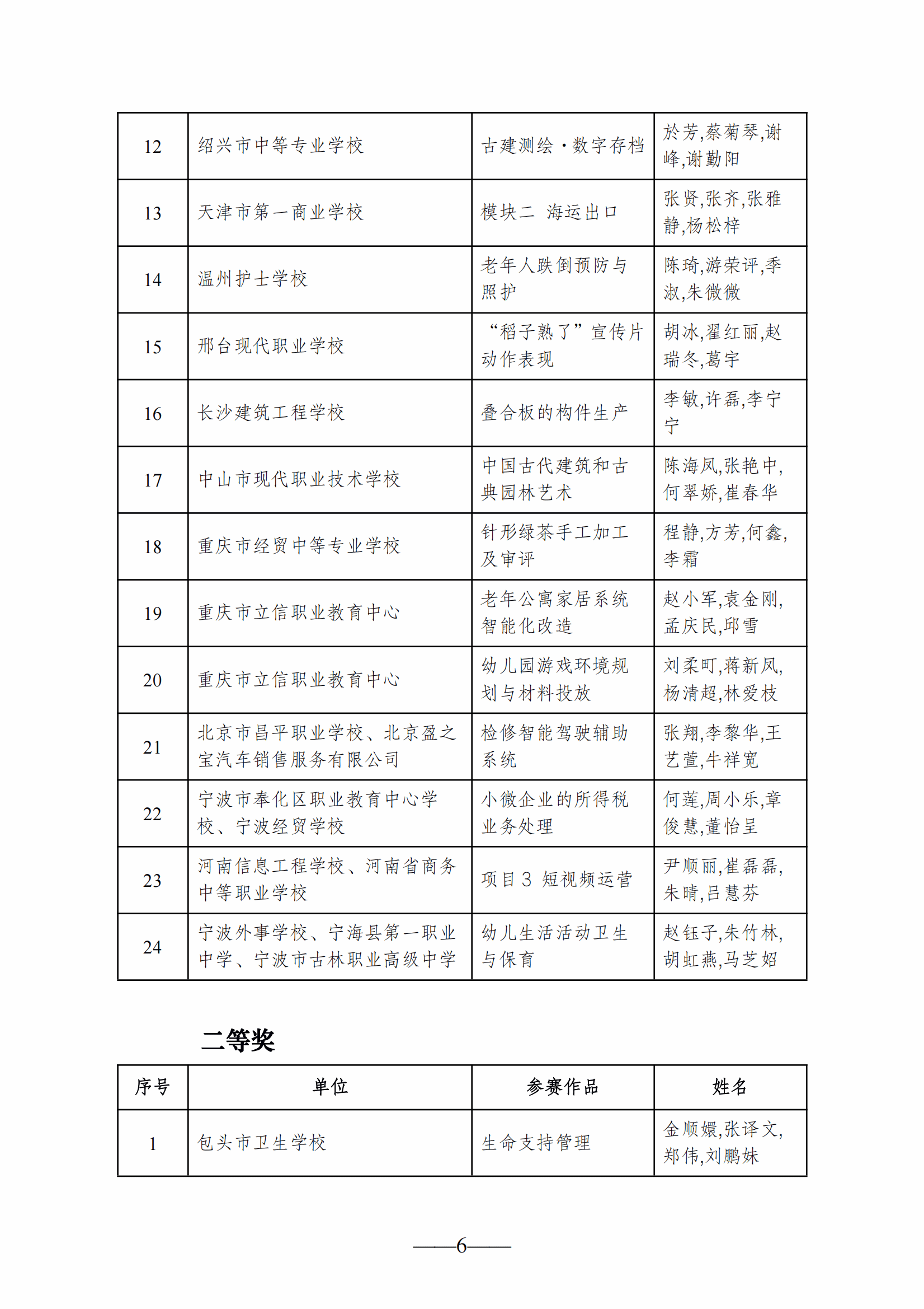
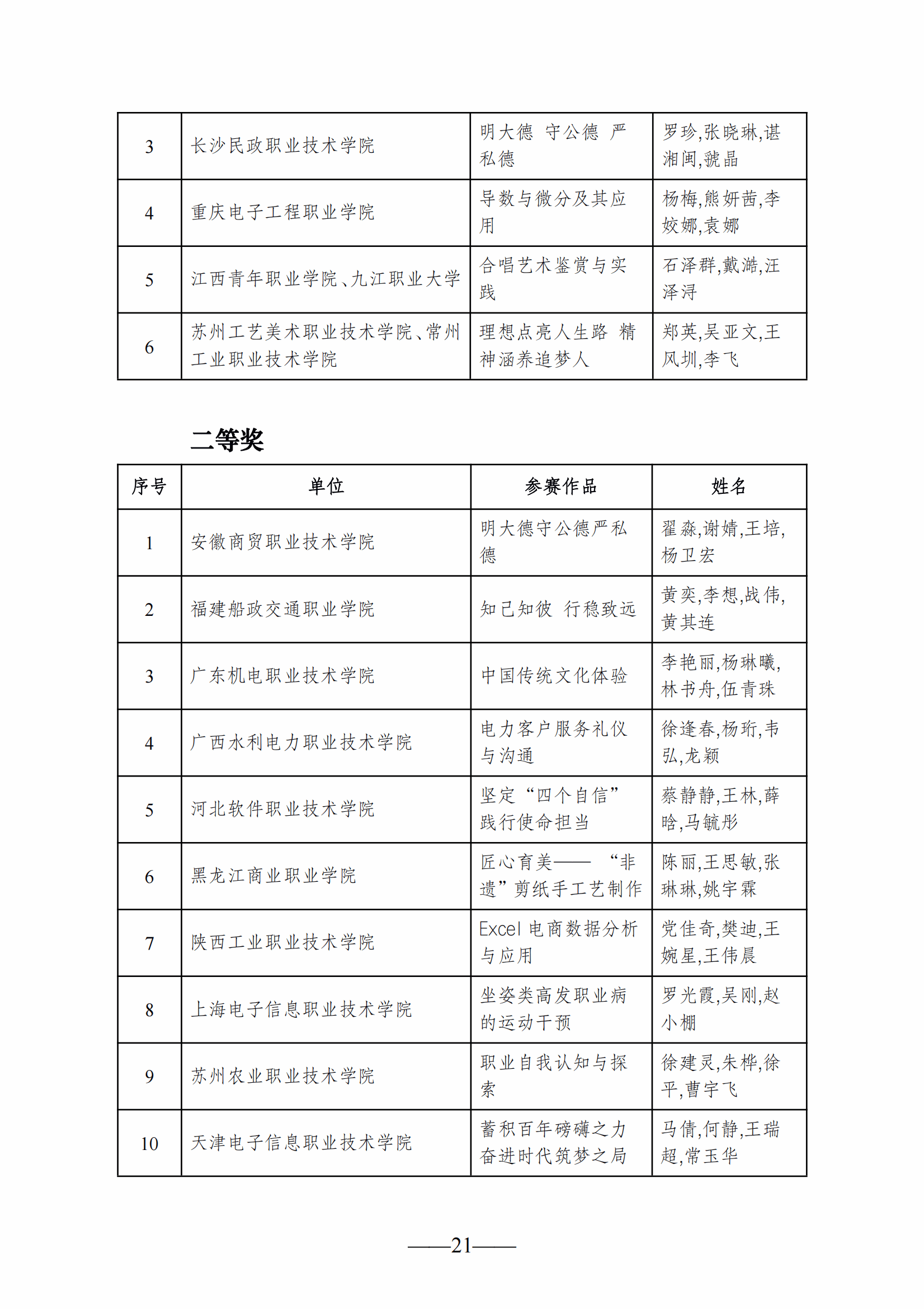
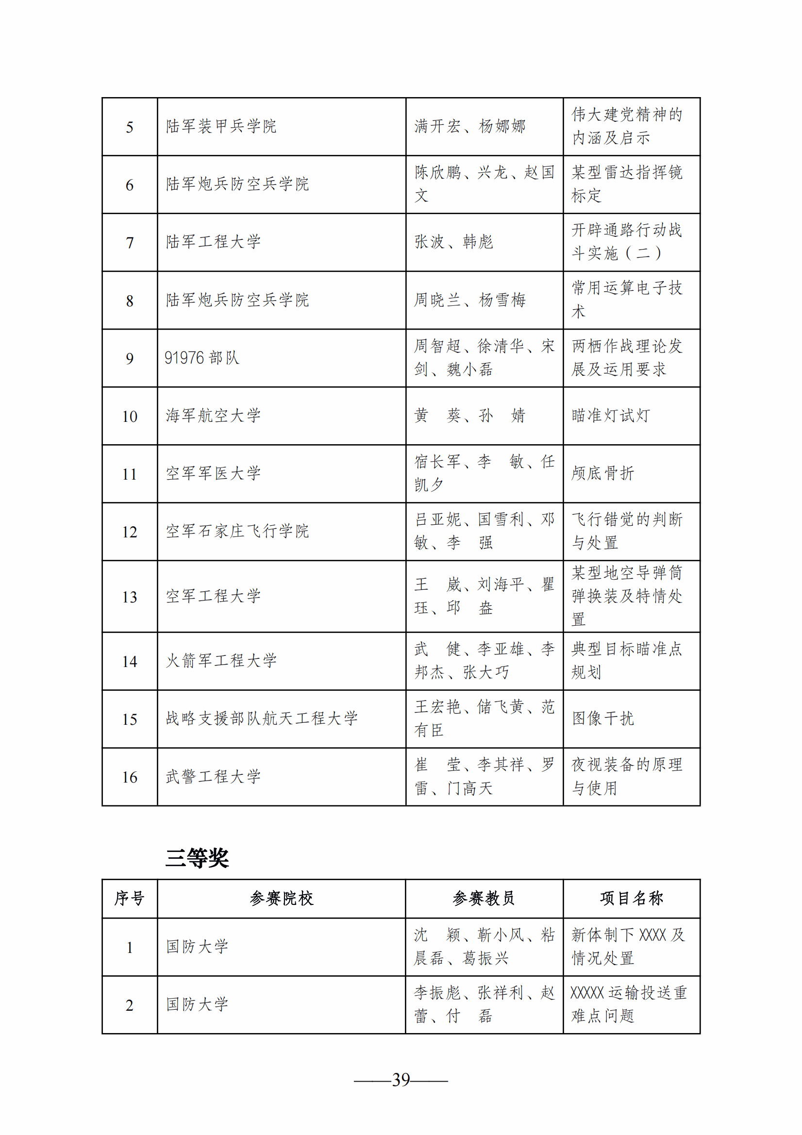
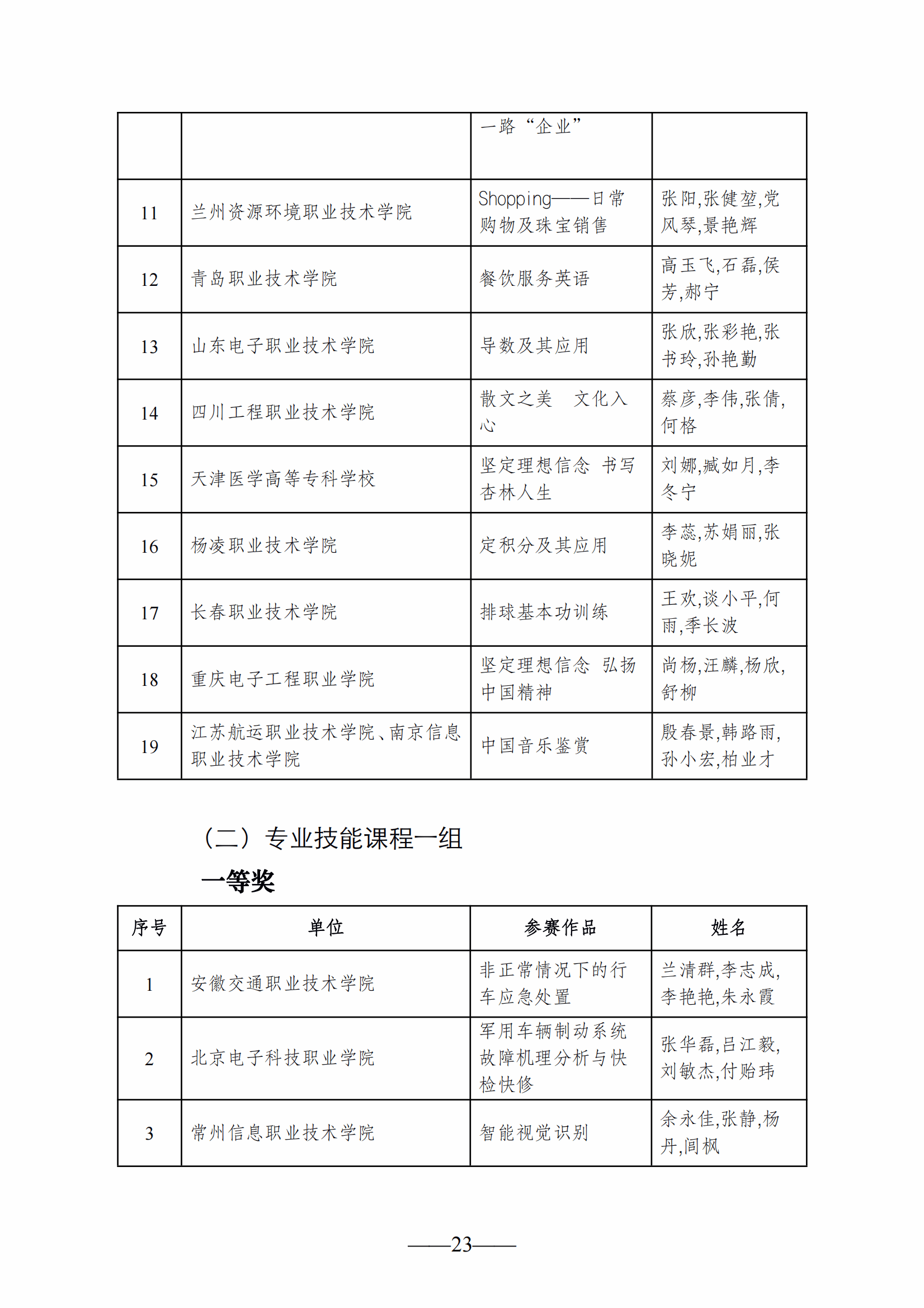
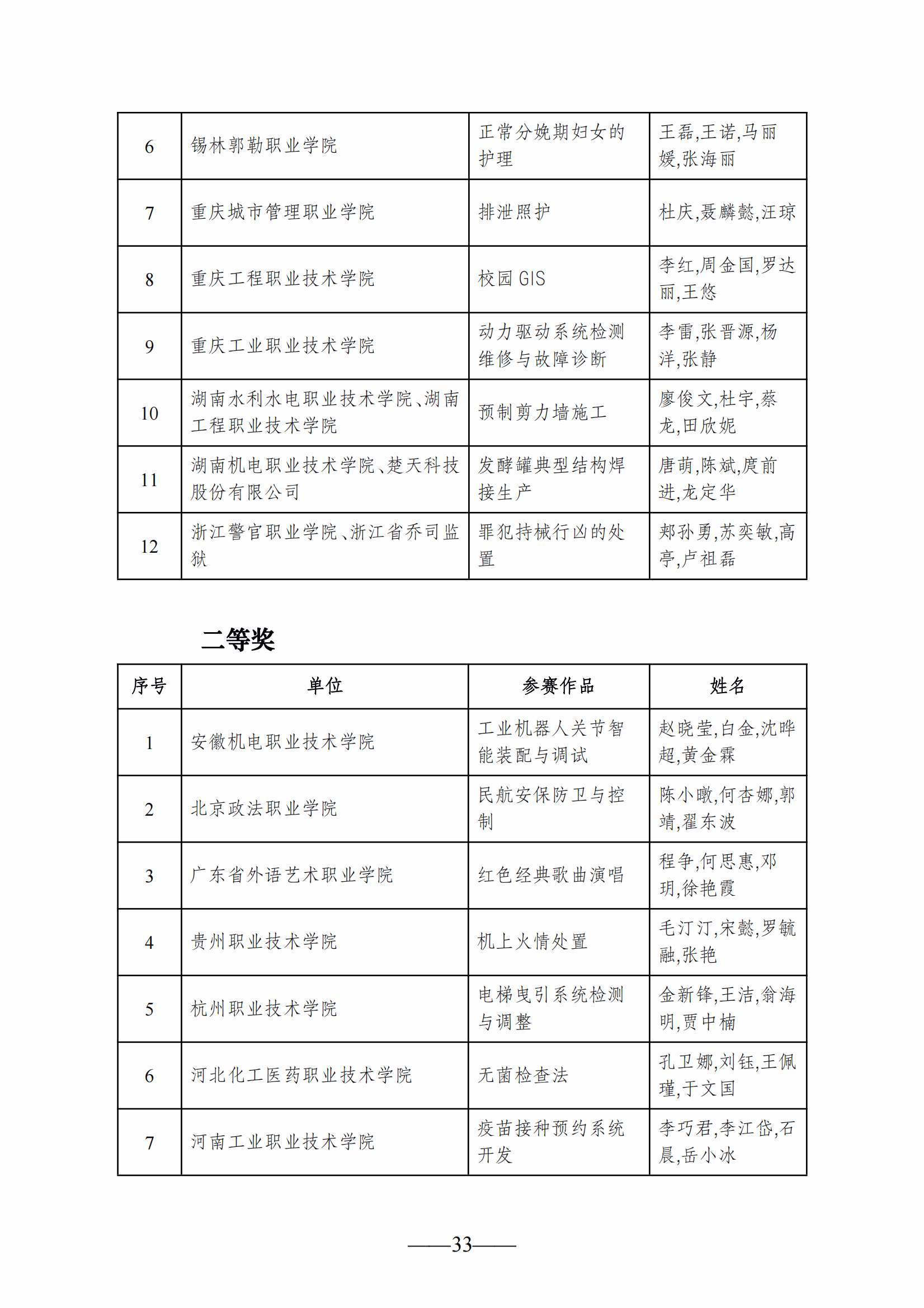
2021年全国职业院校技能大赛教学能力比赛拟获奖项目名单
阅读次数:
发布日期:2024-05-21
附件【
12021年国赛获奖名单公布.pdf
】已下载
次